11月6日,在第二届四明保险论坛“风险减量推动高质量发展 构建产业突破新动能”主题活动上,由北京大学汇丰商学院与平安产险共同撰写的《2025年中国家庭风险白皮书》(以下简称《白皮书》)正式发布。该报告融合了北京大学汇丰商学院的学术理论与平安产险多年深耕家庭风险管理的行业实践,系统梳理了中国家庭在当前社会变迁下面临的多维风险,并提出了以“家庭为单位”的风险治理新路径。

中国家庭风险的多维演变行业供给模式亟需迭代
中国家庭结构正经历历史性变迁。根据国家统计局数据,中国60岁及以上人口占比达22%,传统大家庭模式加速向2-3人核心家庭转型,同时,丁克家庭、单亲家庭、隔代家庭等新型形态不断涌现。
这种变迁带来新的风险敞口:青年家庭资产积累刚刚开始,又面临高昂的房贷、车贷和婚恋支出,抗风险能力弱;中年家庭深陷“教育-养老-债务”三重夹击;老年家庭则可能面临房屋老化、健康风险、独居安全等问题。与此同时,自然灾害、意外火灾等外部风险也对家庭安全构成持续威胁。
在此背景下,《白皮书》提出,传统以个人为中心的保险模式已难以满足家庭在不同生命周期下面临的综合性风险。家庭结构的变化、代际责任的交织以及新型风险的涌现,都要求建立更加系统化、智能化的家庭保障体系,真正从家庭视角出发,基于家庭生命周期、财富水平和核心风险场景,提供全面、动态的保障服务,提升家庭整体抗风险能力。

平安产险“家无忧”开创性地建立以家庭为单位的全方位保障模式,并针对不同家庭生命周期提出了精准的分层保障策略:针对年轻家庭,提供保障灵活可选的“家无忧·家财自选保”,可用较低成本构建起家的“安全网”;针对多代同堂家庭,“家无忧·全家守护保”紧密贴合家庭等多重风险需求,将保障延伸至全家人的意外伤害医疗、“熊孩子”造成的第三方责任等,并附赠家庭医生线上问诊、季节药箱等实用居家服务,助力家庭化解抗风险弱的困境;针对新居用户、房东用户、高端用户等细分客群,“家无忧”还推出了专属保障服务。这一创新体系突破了传统保险的局限,通过“保险+服务”的模式,将保障范围从单纯的经济补偿扩展至风险预防、生活服务和情感关怀等多个维度。
建立家庭风险智能导航从静态赔付到动态防御
传统家庭保险以“事后补偿”为主,聚焦风险发生后的经济赔付,但难以适应现代家庭主动对安全的需求。《白皮书》提出建立家庭风险治理的“事前预防-事中干预-事后恢复”全链条逻辑,通过三维风险模型构建家庭“风险画像”,实现风险的可量化、可管理。“家庭风险模型”以家庭生命周期为宏观时间轴,以资产等级为财务基础,以生活中的核心场景为风险触发点(如生育、养老、重大疾病、意外等),构建了一个立体、动态且可量化的综合评估体系,为精准保障提供科学依据。
这种动态防御理念,体现为“因家而异、随家而变”的保障策略。新婚家庭可侧重租房购房安全与意外保障,成长型家庭则聚焦子女教育、意外及房贷压力,成熟期家庭强化房屋维修与健康风险防护,银发家庭突出养老资金补充与长期护理需求。保障方案不再是固定的一份保险合同,而是伴随家庭成长的“风险减量伙伴”,通过数据分析提前预警潜在风险,将风险控制在萌芽状态,实现从“被动应对”到“主动防御”的质变。
平安“家无忧”将风险减量的理念深度融入每一个细节,通过提供多项主动干预服务,重点强化风险防范型服务供给:创新推出专业“房屋体检”服务,尤其针对老房提供结构安全、水电线路等隐患筛查;免费上门开展漏电、渗水、消防等专项检测,从源头识别和降低财产损失风险;赠送消防逃生三件套(含逃生面具、灭火毯、灭火器),助力家庭提升自防自救能力,切实降低灾害可能引发的重大财产损失,让保险的价值从“解决事故后的麻烦”,升级为“减少风险发生的概率”,让家庭的核心收益从“获得赔款” 升级为“保障安全”。
以系统性风险治理筑牢家庭安全屏障
现代家庭的风险已从传统的“屋内”延伸至“屋外”,从“人”延伸至“物”。宠物伤人、孩童无意砸坏小区车辆、阳台花盆坠落砸伤路人,这些看似偶然的事件,可能带来巨额的经济赔偿。平安“家无忧”通过技术创新、服务升级与生态整合,打造家庭保障标杆模式,引领行业从“单一产品供给”向“全方位生态服务”转型。
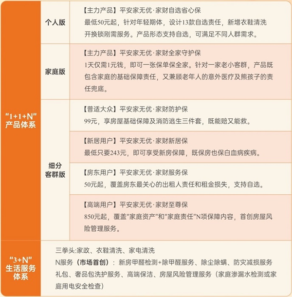
在产品体系层面,平安“家无忧”搭建起“基础责任、特色保障、场景化服务”的分层架构,围绕年轻群体、有老有小家庭、新购房人群、高净值人群、一二线城市房东等群体,推出定制化“1+1+N”产品保障体系,精准满足不同人群需求,为每个家庭提供专属守护,并以涵盖“保房、保财、保人、保责、保宠”的五维全景守护,带来超行业的全方位居家保障体验。
在服务模式层面,平安“家无忧”创新引入“3+N”生活服务体系,其中,“3”项核心服务覆盖家政、清洗等日常需求,“N”项增值服务包括甲醛检测与治理、管道疏通等场景化项目,将保险从“经济补偿”延伸至“风险预防”和“生活品质提升”。

随着中国家庭的风险保障需求的升级,《白皮书》所倡导的“风险减量”理念,不仅为保险行业创新发展提供了方向,也为构建韧性社会提供了可行路径。平安“家无忧”的实践探索,体现了以科技赋能、服务升级与生态协同为特征的新型保障模式,让保险从“风险承担者”转变为“家庭幸福守护者”,体现了金融服务民生的价值追求。
心怀“国之大者”,守护万家平安
增进民生福祉,是“国之大者”。平安产险表示,将始终牢记“金融为民”的初心,秉持“服务国家战略、保障民生福祉”的宗旨,持续深化科技赋能,整合社会各方资源,推动家庭风险治理从“单点预防”向“生态共治”转型,通过持续创新保障产品与服务模式,为亿万中国家庭提供更全面、更智能、更有温度的风险保障,不断增强人民群众的获得感、幸福感、安全感。
图文来源:平安产险
